2019年11月22日,由中国家用电器研究院、合肥市经济和信息化局、中国标准化协会共同主办的2019中国智能家居国际高峰论坛在合肥正式举行。本次论坛是第13届中国(合肥)国际家用电器暨消费电子博览会的重要组成部分,论坛上,来自国家市场监督管理总局、中国标准化协会、中国家用电器研究院、合肥市政府的领导以及智能家居行业企业、机构专家齐聚一堂,共襄此次盛会。

本次论坛上,中国家用电器研究院副院长曲宗峰先生在致辞中提到,随着5G的不断推进,云计算、物联网等诸多技术有了未来应用的基础,并取得巨大突破,智能家居的需求也逐步增大,智能技术的融合为传统的家电制造带来了新的发展机遇。曲院长还指出,产业的发展是一个需要逐步推进的过程,现阶段还有诸多方面亟待完善,需要政府和行业机构的帮助与引导。他表示,中国家用电器研究院作为行业内权威的技术机构,对于智能家居的发展同样在密切跟踪和参与,要利用自身技术优势为地方政府政策制订、智能家居企业生产服务提供全方位支持。

中国家用电器研究院副院长曲宗峰
随着我国城市化进程的推进,计算机技术、网络通信技术、信息控制技术迅猛发展,智能家居行业的发展如火如荼。在致辞环节,合肥市委常委、副市长赵兵让先生在致辞中指出:智能家居是合肥产业发展的重点领域之一,近年来合肥不断加大政府扶持力度,通过以标准、认证为主要技术支持,制定相应的引导性政策,支撑行业发展。在未来,合肥将继续创新模式,建设中国智能家居产业重埠。

合肥市委常委、副市长赵兵让
国家市场监督管理总局认证监管司消费品认证处处长徐秋媛指出:质量发展是强国之基、立业之本和转型之要。在质量认证的推进过程中,实施引导和强制相结合的认证体系是重中之重,对于智能家居这一新兴产业而言,高端品质认证,有助于帮助行业提升产品和服务供给质量,使行业在发展过程中不断提质升级,保证发展过程的健康有序,真正实现满足人民群众美好生活追求的目标。

国家市场监督管理总局认证监管司消费品认证处处长徐秋媛
中国标准化协会副理事长兼秘书长高建忠先生出席了本次论坛,他高度肯定了智能家电是制造业不可或缺的重要领域,并指出“智能+”的赋能使智能家居产业具有发展速度快、创新技术不断涌现、产品快速更迭的特点,市场潜力巨大。标准化是创新的驱动力,团队标准是未来标准化改革工作的重要着力点,他表示将全力支持用团体标准充分调动市场主体的积极性,满足市场和创新需要,推动行业发展,用最先进和符合市场需求的标准倒逼电器电子“中国制造”升级,为智能家居行业搭建起规范开放的平台。

中国标准化协会副理事长兼秘书长高建忠
国家智能家居质量监督检验中心负责人、中国家用电器检测所副所长李红伟先生进行关于智能家居的发展思考与实践探索主题演讲。在演讲中,李所长指出,智能家居行业现阶段存在着具体真实应用场景不明确、交互体验差、群阀割据造成无法互联、性价比不高等痛点。他表示,在智能家居行业的未来的实践与探究中,国家智能家居质量监督检验中心会全面完善和提升服务,建设T型服务能力,从面广量大、到立体纵深T型发展,形成标准检测认证一体化服务能力,助力创新、引领创新发展,在标准方面践行增品种、提品质、创品牌的战略,为智能检测提供保障、支撑行业健康发展。

国家智能家居质量监督检验中心负责人、中国家用电器检测所副所长李红伟
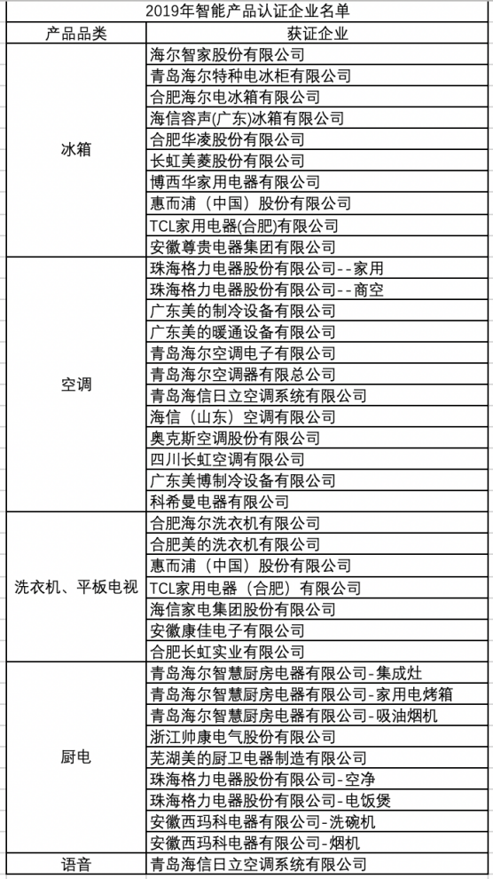
高端智能认证是规范智能家居行业、提升产品服务质量的重要抓手。在本次论坛上,中国家用电器研究院、kaiyun云开全站app登录网颁发了最新的冰箱、空调、洗衣机、电视、厨卫等智能家电产品自愿性认证。获得此项认证的产品均经过中国标准化协会开运kaiyun体育app系列智能团体标准和中家院技术规范的评价,是智能走进生活的先行者。



在智能家居发展的浪潮下,中家院作为高端智能认证的先行者,推出的智能家电高端认证,是顺应市场对权威认证证书认可的需求而生的,该自愿性认证已成为智能家居行业中的一张靓丽名片。本次,获得冰箱、空调等产品自愿性认证的品牌包括海尔、奥克斯、海信、TCL等知名品牌。此外,在本次会议上还颁发了智能语音自愿性认证证书,青岛海信日立空调系统有限公司获得了首张空调智能语音认证证书。

在本次论坛上,中国标准化协会副理事长兼秘书长高建忠先生为参与智能团体标准制定的主要起草单位颁发了荣誉证书。获证的智能团体标准的制定中融入了诸多创新因素,其中,部分团标对于市场上风靡的家用炒菜机、智能锁等产品的智能水平进行了规范,此外,基于大数据的智慧家庭服务平台评价技术规范中首次加入智慧浴室、室内空气环境等场景,与智能家居市场的发展节奏紧密贴合。团队标准的制定充分利用了标准化协会的资源,将创新的智能技术和产品转化为团体标准,为智能家居行业搭建起更加规范开放的平台。

智能产品的质量和可靠性是未来智能家居行业检测的重点,本次论坛上还进行了多家检测实验室的授牌仪式。天津大学人工智能学院、OASES智能终端安全生态联盟分别获得了智能交互联合实验室和智能终端安全联合实验室授牌,海尔优家智能科技(北京)有限公司和东莞信宝电子产品检测有限公司分别获得了AI+5G智慧家庭标准创新合作实验室和智能家居连接性能合作实验室授牌,无锡小天鹅股份有限公司和宁波方太厨具有限公司则获得了软件质量协作实验室授牌。国家智能家居质量监督检验中心与各领域的优秀实验室合作授权,开启了认证机构与学院、企业合作的新纪元,对智能家电行业的发展具有深远意义,将有效提升多边合作效率与参与度,使更多主体参与到检测认证中,促进行业上下游协同,保持高水平、高质量发展。




论坛技术分享环节中亮点不断,与会嘉宾们从语音交互技术和AIOT技术的应用两大维度出发,与与会观众共同探讨智能家居行业的未来发展方向,为行业进步积蓄力量。本次论坛天津大学人工智能学院副院长王龙标,中国家用电器研究院 中国家用电器检测所副所长李红伟,百度AIOT安全技术总监聂科峰,华为消费者BG战略与业务发展部高级总监庾征,海尔优家智能科技(北京)有限公司标准与知识产权总监王淼、中家院认证中心市场部部长卢业等专家亲莅现场,通过各自领域的智能案例和经验分享为与会观众带来了一场智能家居行业的知识盛宴。论坛上,各专家就智能家电行业发展的现状、现有技术和未来发展趋势进行了探讨。在专家们的分享和讨论中,可以看出我国的智能家居产业正处于转型时期,在此过程中,要充分调动行业各界的力量,推动互联网、大数据、人工智能与实体经济深度融合,共同促进产业上下游协同,才能使家电行业能够探索出一条智能新路径。

天津大学人工智能学院副院长王龙标

华为消费者BG战略与业务发展部高级总监庾征

百度AIOT安全技术总监聂科峰

海尔优家智能科技(北京)有限公司标准与知识产权总监王淼

中家院认证中心市场部部长卢业
附:智能团体标准的主要起草单位名单:





