
今年夏天在国内征求意见的中国RoHS第一批《达标管理目录》与“应用例外情况”备受行业关注,2017年已经马上过去了,不少电子、家电产品的生产企业都非常关心目前“达标管理目录”的进展。
目前,中国RoHS第一批《达标管理目录》与“应用例外情况”已经于2017年12月11日结束了在WTO上进行的TBT通报,已经进入了30天的评议期。
顺利的话,预计中国RoHS第一批《达标管理目录》会在2018年的春天发布。
正式发布以后会设置一定的过渡时间,给相关生产企业、制造商留出相应的时间调整。
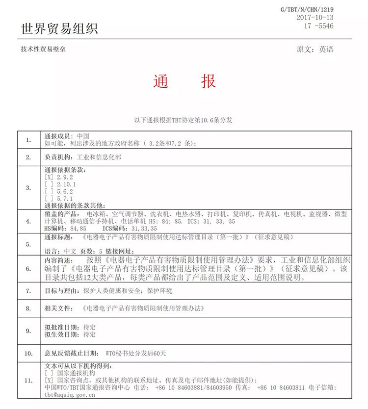
下面的截图为中国RoHS第一批《达标管理目录》与“应用例外情况”的WTO/TBT通报
通报G/TBT/N/CHN/1219
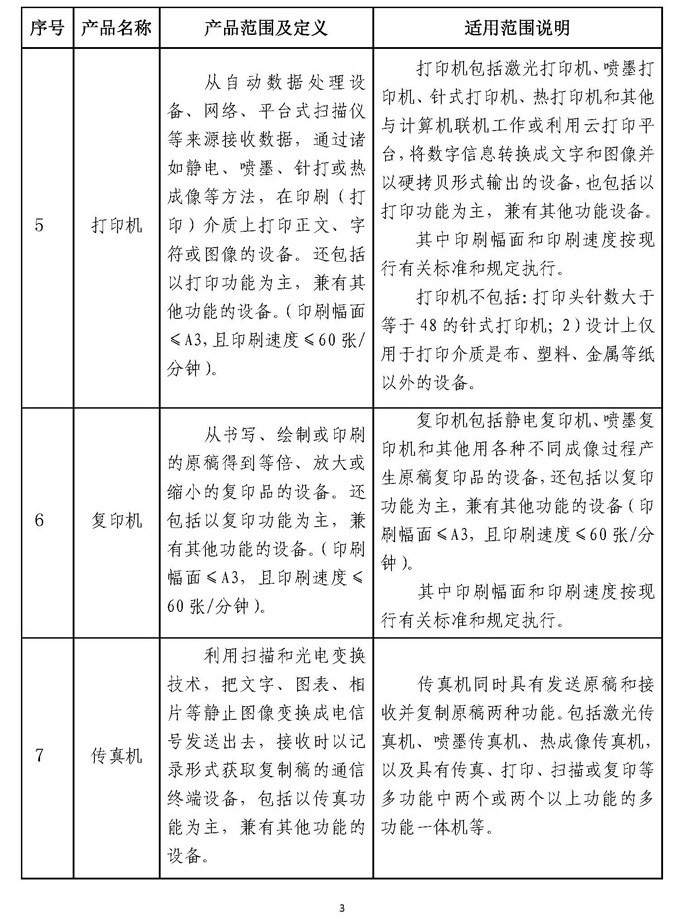
《电器电子产品有害物质限制使用达标管理目录(第一批)》(征求意见稿)